首页
保靖概况
新闻中心
生活频道
经济频道
专题专栏
文学艺术
文化旅游
学习园地
当前位置:
中国保靖网
>
文学艺术
>
文化遗产
>
正文
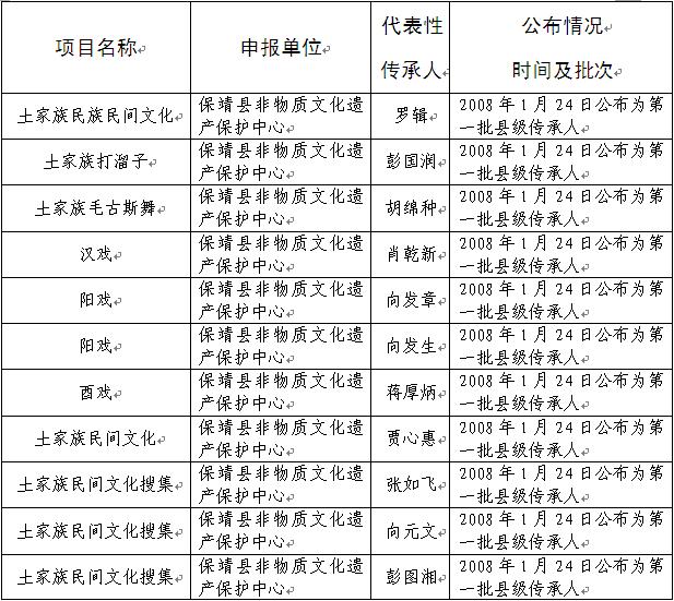
国家、省、州、县级非物质文化遗产项目代表性传承人
来源:保靖县非物质文化保护中心
编辑:易果
2012-06-11 09:42:35
—分享—
(保靖县非遗中心 彭秀莲整理)
来源:保靖县非物质文化保护中心
编辑:易果