为深入推动我县餐饮业与乡村旅游融合发展,打造具有保靖地方特色的“豆腐宴”美食品牌,培育乡村厨艺人才,促进豆腐产业提质增效,助力乡村振兴。经研究,决定举办“百名村厨”培训——保靖“豆腐宴”产业化专题培训班。现将有关事项公告如下:
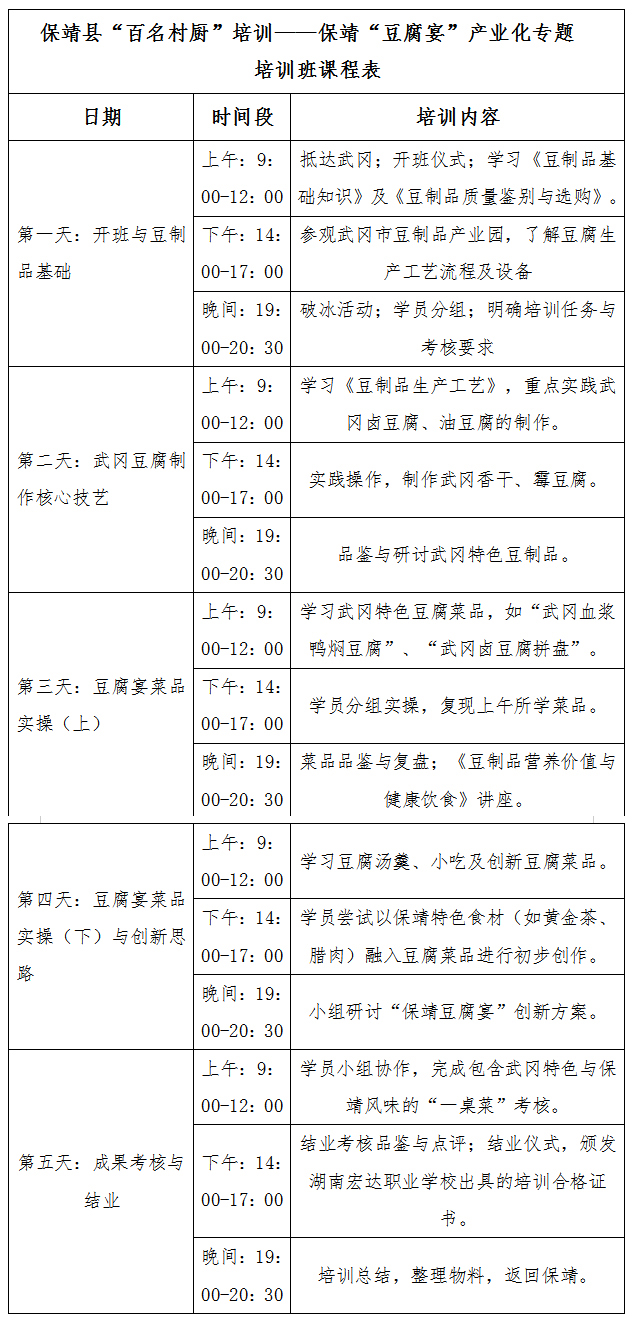
一、培训内容

二、 培训对象与人数
1.对象:热爱烹饪食品制作。共计30人。
2.人数:计划招募30人(以报名审核通过为准)。
三、 培训时间与地点
时间:2025年10月23日至2025年10月28日(共5天)
地点:武冈市豆制品产业园及武冈餐饮协会指定实训基地。
四、培训费用
本次培训为政府扶持项目,免收培训费、教材资料费、学员往返交通费、食宿费。
五、报名方式
报名时间:即日起至2025年10月22日止,额满即止。
联系电话:15576962333(保靖县商务局)
特此公告。
2025年10月20日
来源:保靖县融媒体中心
作者:保靖县融媒体中心
编辑:吴学敏
本文为保靖新闻网原创文章,转载请附上原文出处链接和本声明。
本文链接:https://www.baojingrm.cn/content/646954/64/15366543.html